Rhine Cosmetics Equipment

Rhine Cosmetics OEM ODM Manufacturer China

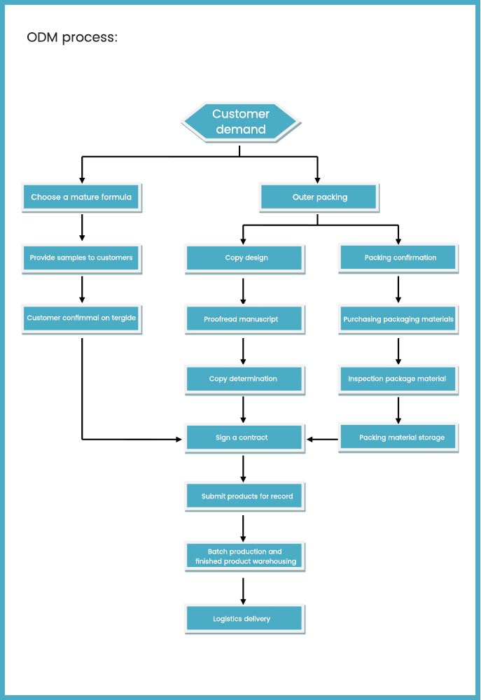
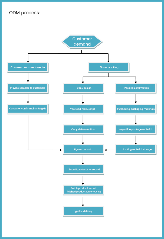
Service Process

Preliminary communication

First of all, you are interested in producing cosmetics. You have a preliminary communication with Rhine Cosmetics Factory through the Internet or telephone, so that you can learn about our service methods and we can also know about your general needs.

Visit our factory

With your initial approval of the services provided by Rhine Cosmetics Factory, we welcome you to visit our factory for discussion, and we will make an appointment with you for a detailed inspection time.
 
 

Better understanding

We will show you around our company's laboratory, factory workshop, semi-finished product exhibition hall and customer case exhibition hall, so that you can have a better understanding of our company.
 
 

Specify your requirements

Please specify your requirements: including product requirements, price requirements, packaging requirements, production time, and matters that we need to cooperate with later.
 
 

Proofing trial (1-3 days)

We will recommend you a suitable formula trial according to your product and price demand, or customize or copy the formula according to your special needs. You can also take the formula trial with you and try it for a longer time or a wider audience.
 
 

Select suitable packaging materials

After you confirm the product formula, we will accompany you to select suitable packaging materials and recommend high-quality packaging materials manufacturers to you. You can negotiate the quantity and price of packaging materials with the packaging materials manufacturers. After the packaging materials are produced, the packaging materials manufacturers will send the packaging materials to the Rhine factory for filling.

Sign the contract

(the same day)At that time, we need to sign a cosmetics OEM production contract, and you need to pay 50% of the production deposit.

Design packaging

(1-2 days)After receiving your deposit, we will start to purchase raw materials and design product packaging (free of charge).
 

Packaging material production

Packaging material production 
(about 20 days)
 
 

Product inspection

(10 working days):
make samples and send them to relevant testing institutions.
 
 

Cosmetics filing

(depending on the actual situation): You need a scanned copy of the business license and the person in charge of quality and safety to entrust both parties to file. If there is no safe person, you can authorize the trademark to the factory, and the factory will file it in the form of independent production.

Production

(about 15 days): After the packaged materials arrive at the factory and pass our strict inspection, the products will be washed, filled, packaged and inspected.
 
 
 
 

Pay 50% of the balance

After the product production is completed (on the same day), you need to pay 50% of the balance. We will check the delivery method and delivery address with you and send the finished product to you.
 
 

After Service

If you have any questions after receiving the product, you can contact us at any time. If you need our help and cooperation in the sales process, we will give you the support as much as possible, such as borrowing our factory and laboratory for advertising shooting.
 
Company Service Advantage

Professional advantages

With more than 20 years' experience in cosmetics OEM production and more than 1,000 service brands, you can master the first-line sales data of many brands, and give customers free professional advice from the aspects of product selection and matching, packaging material selection to packaging strategy and brand planning, so that your brand can gain an advantage in the competition.

Hardware advantages

Rhine Cosmetics Factory covers a total area of nearly 20,000 square meters, and the production workshop is built according to the standard of high-clean and clean production workshop, and it is the first to pass the ISO22716 good manufacturing practice certification of cosmetics and the FDA certification of the United States. With excellent production management, the average daily output of 16 production lines is as high as 300,000 pieces.

R&D advantages

Rhine Cosmetics Factory has successively reached strategic cooperation with Guangzhou Artists Association Biomedical Research Institute and Guangdong Medical and Beauty Industry Research Institute, and established Rhine R&D Center. Give full play to their respective advantages in cooperation and form a powerful advanced system integrating research, development and production.

Cost-effective advantage

Quality first, good quality and low price, customer first, relying on the company's own large demand for raw materials, long-term direct face-to-face cooperation with major raw material suppliers at home and abroad, direct procurement.
 
 
 
 
 

Technical advantages

The company's R&D center covers an area of more than 2,000 square meters. It has a strong R&D team and perfect and advanced R&D facilities, mastered high-tech biochemical technology and nanotechnology, invented the invention patent of "nano-element Chinese medicine negative ion far-infrared functional skin care products", and developed a series of characteristic formulas with high safety, stronger permeability, better absorption and more obvious effects. Make sure to meet your different needs and ensure the distinctive features of the brand. The products are forward-looking, reasonable, botanical, professional and stable.

Service advantages

More than 20 years of industry experience, professional service team, and top ten free value-added services make your project one step ahead of the market when it starts.
 

INFO

CONTACT

Contact Person: Rhine Cosmetics
Cell Phone: +86-18816782310
Adress:Room 501, 502, 601, 602, 701, 702, Building 2, No. 37, Kangze 5th Road, Zhongluotan Town, Baiyun District, Guangzhou, Guangdong Province, China
E-mail: jason@rhinecosmetics.cn
Leave a Message
Contact us

NEWSLETTER

If you have questions or need more information, please contact us.
Copyrights 2025 Rhine International Biotechnology (Guangdong) Co., Ltd. Sitemap